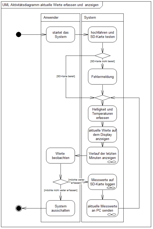
Dieser Abschnitt ist noch in Arbeit. Wir bitten Sie um etwas Geduld.
Rahmenanwendung
Klassenmodell
…
Realisierung
…
Test
…
Nächster Schritt
- Projektiteration 3, I²C Komponenten entwickeln und ins System integrieren
Dieser Abschnitt ist noch in Arbeit. Wir bitten Sie um etwas Geduld.
…
…
…